Beyond the Fabric: Weaving Sustainability into the Handloom Sector
In an era where fast fashion dominates, students of Paari School of Business, SRM University-AP, took a step towards understanding the roots of sustainable fashion. As part of a community outreach and engagement initiative, the 2nd-year BBA & B.Com students visited the Handloom Weavers’ Sheds in Mangalagiri .
The field visit was enriched with valuable insights from Ms Vanaja, Assistant Director, O/o Commissioner of Handlooms & Textiles, Government of A.P., and guided support from Assistant Development Officers Mr Prithvi and Ms Jayalakshmi, along with Department staff member Ms Padmavathi.
During the visit, the students:
- Explored the operational aspects of the handloom weaving industry
- Understood the working conditions and livelihood challenges of artisans
- Identified gaps in forward and backward linkages within the sector
- Reflected on sustainable practices and solutions that align with UN Sustainable Development Goals 8 (Decent Work & Economic Growth) and 12 (Responsible Consumption & Production)
This hands-on engagement offered students more than just academic knowledge – it allowed them to witness resilience, creativity, and heritage in action, while inspiring them to rethink how sustainability can be woven into business and society.
Faculty Mentor:
Dr Nagalakshmi MVN., Assistant Professor, Paari School of Business
Project Team (Students):
Ankitha D, Ramya Sri Appana, Sahithi Dasari, S Bola Sankari, Priya Vellala, Diptimayee Pradhan, Manvitha Reddy G, Anjani Y
- Published in Departmental News, News, Paari Current Happenings
Exploring the Role of Intellectual Property in Entrepreneurship
A workshop titled “The Role of Intellectual Property in Entrepreneurship” organised by the Department of Management under the Paari School of Business was held at varsity on April 21, 2025. The speaker, Prof. B Koteswararao Naik, a Professor at the Indian Institute of Management (IIM), Mumbai, shared his insights on intellectual property and its importance.
Prof. Naik commenced the workshop by discussing the importance of thinking of novel ideas and their potential to lead to successful start-ups. He guided participants on the steps essential to convert their ideas into patentable innovations, conveying the differences between invention and innovation. Moreover, Prof. Naik defined the different steps that are involved in the process of invention, like Idea, originality, identity, imagination, vision, necessity, and opportunity. This not only provided participants with a road map to invention but also encouraged them to think and create something out of the box.
Intellectual Property Management (IPM) was discussed as an important function for any entrepreneur. Prof. Naik introduced the students to the different aspects of IPM and its three key pillars: Create, Protect, and Leverage. He went on to encourage students by focusing on the benefits of IPM, such as attracting investors, protecting their Idea, and differentiating themselves from the present market.
The workshop acted as guidance for all those who aspire to make their mark with innovative ideas. The session concluded with an interactive discussion among the students and Prof. Naik, whose valuable insights inspired all the participants.
- Published in Departmental News, News, Paari Current Happenings
An Algorithm that Redefines Employee Attrition Prediction Technology
Dr Vimal Babu, Associate Professor in the Department of Management along with his PhD scholar Ms Rukma R, have co-authored a research paper titled “Enhancement of New Random Forest Algorithm to Predict the Employee Attrition Rate.” Published in the International Journal of Enterprise Network Management (ABDC-B), the paper also includes contributions from Dr Vijaya Prabhagar M, Assistant Professor at IIM Jammu.
Their work focuses on improving machine learning techniques to better predict employee attrition, that is, the employees who are likely to leave the organisation. The study focuses on the impact of HR analytics adoption by applying algorithms to predict employee attrition. It uses the Random Forest algorithm to identify reasons for attrition. However, this algorithm can be slow due to the large number of decision trees it uses. To improve it, the study proposes a new method that selects the best decision trees using a technique called fractional factorial design, which outperforms all others in predicting employee attrition.
Abstract
The problem of employee attrition in every organisation concerns the employee turnover ratio, thereby increasing the cost of investment in human resources. Various factors are reasonable for the rapid attritions at different phases. The purpose of the current study is to predict the employees who are likely to leave the organization. The factors that lead to attrition are identified using the Random Forest algorithm. The Random Forest algorithm is a widely used supervised machine-learning technique for classification and prediction. However, the random forest algorithm has certain issue like it is too slow and ineffective for real time predictions. i.e., the large number of trees can make the algorithm, which results in a slower model. Therefore, the study proposes, a new alternative for choosing the appropriate decision trees based on the concept of fractional factorial design of experiments. The different performance criteria were compared across the modified random forest algorithm, existing random forest algorithm, Support Vector Machine (SVM), Logistic Regression (LR), Navie Bayes (NB), K – Nearest Neighbour (K-NN), Decision Tree, XG Boost tree and Neural Network (NN). It was found that the modified random forest algorithm excelled in all criteria and performed better than the existing ones.
Practical Implementation/Social Implications of the Research
Practical implication: It emphasises the importance of focusing on factors like Business Travel, Job Role, Over Time, Department, Marital Status, and Education to reduce employee attrition. Organisations should design retention programs that support frequent travellers, manage overtime effectively, and address specific departmental needs. Tailoring job roles, promoting work-life balance through flexible hours, and providing educational opportunities are key strategies for enhancing employee satisfaction and retention.
Social Implication: The measures of this study can transform work culture into a more supportive and inclusive environment, promote gender equality by supporting employees with family responsibilities, and contribute to economic stability through reduced attrition. By investing in employee well-being, organizations can also strengthen their community engagement and corporate social responsibility initiatives for both employees and the broader society.
Future Research Plans
Future research could explore other factors influencing employee attrition, such as organizational culture, leadership style, and employee engagement. Longitudinal studies could track changes over time to understand the long-term effects on attrition rates. Additionally, investigating the interplay between identified factors, such as how Job Role and Over Time influence attrition, could provide deeper insights. Expanding the study across different industries and locations may reveal specific trends, allowing for tailored retention strategies. Lastly, incorporating qualitative methods like interviews and focus groups could offer a richer understanding of employees’ experiences and perceptions, complementing the quantitative findings.
- Published in Departmental News, News, Paari Current Happenings, Research News
Department of Management Hosts Event on Work life Balance
SRM University-AP hosted the second edition of its flagship event, Trending Issues in Management organised by the Department of Management at the Paari School of Business. The theme of the event -“Work Life Balance”, was inspired by the provocative remarks from prominent corporate leaders such as Narayan Murthy and S N Subrahmanyan.
The business event brought together industry experts, including Mr Krishna Repaka, Vice President Deloitte India; Dr Deepak Bidla, Director HR, Ex—Quadrant; Ms Roshni M J, Senior Director, Netenrich Inc., as panellists; Dr Chinta Doshi, Senior Director HR Nium, as the keynote Speaker; and Prof. Bharadwaj Sivakumaran, Dean Paari School of Business, as the moderator for the event.
Dr Chintan Doshi, set the tone for the event through his keynote address. He highlighted eight pointers that stressed on the fundamental topic of why one must work. Mr Doshi stated that money of course is one parameter for why one should work, but respect, prestige, being an inspiration to someone and working for credibility and reputation are other factors that surpass the monetary benefits.
During the panel discussion, the industry experts unanimously emphasised the need for work-life balance, but they also echoed that one must strike a balance between work and personal life. Ms Roshni emphasised that team and organisation are important factors that need to be brought into consideration. She stated team deadlines and individual interest are considering factors at times.
Mr Krishna Repaka, Vice President at Deloitte India, remarked, “As students, we have all dedicated those extra hours to hard work during our examinations when the need has risen, we never backed out because it disrupted our personal life balance. Similarly when need rises we all need to pitch in to put that extra effort.” Adding to this Mr Deepak Bidla stated, “Collaboration is key, but more than extended work hours productivity is what matters.”
The panellist discussed the impact of technology, which stimulated mixed responses. The panel stated that technology is an enabler, but how one consumes it is an important factor. The panel discussion also examined the COVID-19-induced work-from-home culture and its continuation post-COVID-19. The panel also agreed that the hybrid model of work has been a boon in many ways for those who can. While it is a boon, the mindset one has while working from home also matters.
The event concluded by emphasising a crucial balance between professional commitment and mental well being. While factors like the need to unwind and relax are important, it is also not important to consider factors such as commitment, productivity and accountability at work.
- Published in Departmental News, News, Paari Current Happenings
Guest Talk on an Overview of HR in Corporate
The Department of Management organised a Guest Talk on “Business Communication; Overview of HR Department in a Corporate”. Mr Sannu Francis, General Manager of Orient Cement, delivered the session on the role of HR as a strategic partner, aligning talent management with overall business objectives.
Mr Francis remarked that the role of HR begins with manpower planning; determining the right number of employees, structuring budgets, and forecasting production needs based on market trends. HR is responsible for recruiting and onboarding the right talent through sourcing, competency-based interviews, and psychometric testing. Once onboard, HR focuses on developing employees through training and learning initiatives that enhance knowledge, skills, and attitudes. It manages performance by setting clear goals, conducting mid-year reviews, and overseeing annual appraisals, ensuring fairness and objectivity.
Additionally, he stated that HR administers compensation, benefits, and statutory payments while upholding compliance and legal standards. Beyond these functions, Mr Francis said that effective communication: verbal, nonverbal, written, and visual; is key to fostering strong relationships and engagement within the organization, making HR indispensable for driving business success.
The session gave a comprehensive overview of the significance of HR in a Corporate and the importance of business communication.
- Published in Departmental News, News, Paari Current Happenings, paari-guest-lectures
Parameters to Measure a University Entrepreneurial Ecosystem
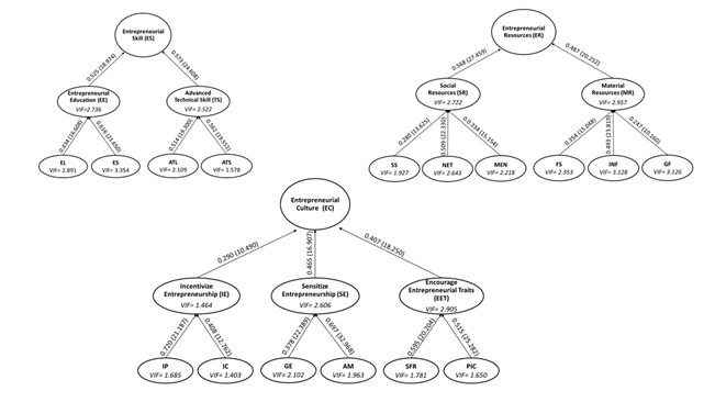
With the increasing emphasis on startup culture and enhancing entrepreneurial ventures among the youth, Dr Aftab Alam, Assistant Professor from the Department of Management has published a paper “Developing a Reflective-formative-formative Scale for Measuring University Entrepreneurial Ecosystem from Students’ Viewpoints” in the Q1 journal IEEE Transactions on Engineering Management having an impact factor of 4.6.
Dr Aftab and his team have conducted research on how universities can create the best environment to support entrepreneurship among students and staff. The team has identified three key elements that help an entrepreneurial ecosystem thrive:
- Skill Development – Helping people learn how to start and manage businesses.
- Resources – Providing tools, funding, and guidance.
- Culture – Encouraging creativity, risk-taking, and innovation.
They have also created a way to measure how well universities are doing in building this supportive environment, helping them improve and compare with others.
Abstract
This research addresses the gap in the literature on University Entrepreneurial Ecosystems (UEE) by conceptualizing UEE as an ecology-inspired system with dimensions like Entrepreneurial Skill Development, Resources, and Culture. Unlike prior studies focusing on isolated aspects, we provide a comprehensive framework and develop robust measurement scales using a rigorous four-step methodology, ensuring nomological validity. The paper contributes to entrepreneurial ecosystem literature by offering a novel conceptualisation and practical tool for evaluating and comparing UEE performance. This study aids scholars in understanding UEE’s holistic impact and supports managers in enhancing university-driven entrepreneurship for regional development.
Practical Implication of the Research
This paper contributes to the entrepreneurial ecosystem literature by conceptualising and measuring performance of university entrepreneurial ecosystems (UEE). Beyond academic circles, it could also serve as a valuable tool for managers seeking to evaluate and enhance the performance of these ecosystems.
Collaboration
- Dr Arpita Ghatak, Kent Business School, University of Kent
- Dr Bhaskar Bhowmick, Indian Institute of Technology Kharagpur
- Dr Swagato Chatterjee, Queen Mary University of London
Future Research Plan
- Longitudinal Validation: Conduct longitudinal studies to evaluate how UEE dimensions evolve over time and their sustained impact on entrepreneurial outcomes like spinoffs, startups, and regional development.
- Comparative Analysis: Compare UEEs across diverse geographic, cultural, and institutional contexts to identify patterns, best practices, and challenges unique to different ecosystems.
- Entrepreneurial Outcomes Measurement: Develop advanced metrics to assess the direct and indirect outcomes of UEEs on entrepreneurial intentions, skill-building, and economic growth.

Confirmatory first-order measurement model results for the subscales

Hierarchical Third-Order Measurement Model Results
- Published in Departmental News, News, Paari Current Happenings, Research News
Dr Haque’s Patent Revolutionises the Digital Marketing Landscape
The patent titled “System and Method for Controlling the Dissemination of Data on Digital Platforms,” authored by Assistant Professor, Dr M Asadul Haque from the Department of Management and his research Scholar Mr Suman Kumar Tiwari offers an innovative approach to enhancing advertising strategies on digital platforms. With application number 202541004114, their patent outlines a comprehensive system that utilises real-time data collection and analysis to optimise consumer engagement and improve brand effectiveness in the ever-evolving landscape of social media advertising.
Abstract
The patent outlines a novel system and method for optimizing the dissemination of data on digital platforms, specifically targeting the enhancement of advertising strategies through real time data collection and analysis. This system leverages APIs and web scraping for continuous, up-to-date consumer behaviour monitoring, enabling brands to make immediate adjustments to their advertising tactics based on current trends and insights. It employs advanced machine learning algorithms and sentiment analysis to detect intricate consumer response patterns, offering a nuanced understanding of advertisement effectiveness. Additionally, the system supports dynamic strategy optimization, facilitating real-time adjustments to advertising efforts in response to market and consumer behaviour shifts. It incorporates a holistic evaluation approach, considering various mediating and moderating factors such as consumer attitudes and platform types. Designed for scalability across multiple social media platforms, the system ensures compliance with data privacy regulations while performing real-time data collection and analysis. Ultimately, this patent presents a comprehensive feedback system aimed at improving consumer engagement and conversion rates through personalized and effective advertising strategies.
Explanation in Layperson’s terms
The research presents an innovative system aimed at improving advertising strategies on social media platforms. This smart system uses data analysis and machine learning to help brands understand the impact of their ads on consumer buying decisions. By collecting and analysing data from social media, it considers various factors such as ad content, social trends, and consumer sentiments. The system can predict the effectiveness of different advertising strategies before they are implemented, enabling brands to make informed decisions.
Traditional methods focus on basic metrics like ad clicks, but this invention provides a comprehensive view of what influences consumer behavior. It allows brands to adjust their advertising strategies in real-time based on consumer reactions, making campaigns more effective.
Benefits for businesses include better consumer engagement, higher sales, data-driven decision-making, and more efficient use of advertising budgets. The technology is particularly valuable for marketing agencies, online retailers, consumer product companies, and tech startups focused on marketing solutions.
Practical Implementation
The practical implementation of the new advertising system involves several key steps to ensure its effectiveness and ethical use. Firstly, the system integrates with existing social media platforms and advertising tools like Facebook Ads and Google Ads, enhancing advertising strategies. To ensure successful adoption, companies need to provide comprehensive training and support for their marketing teams, enabling them to use the new tools and interpret insights effectively. Before a full-scale rollout, businesses can conduct pilot programs to test the system on a smaller scale and make necessary adjustments based on real-world results. Ensuring adherence to data privacy regulations, such as GDPR, is crucial for the responsible and ethical handling of consumer data. Additionally, the system can be customized to meet the specific needs of various industries, by analysing sector-specific consumer behaviour and trends, which ensures tailored and effective advertising strategies.
Social Implications
The social implications of implementing the new advertising system are multifaceted. Firstly, it enhances consumer awareness by enabling brands to create more relevant and personalized advertisements, thus improving consumer experience and engagement. However, there is a potential risk of market saturation, where the overuse of similar strategies by multiple brands could overwhelm consumers with excessive ads. Privacy concerns are also significant, as increased data collection necessitates a careful balance between effective targeting and respecting consumer privacy. Additionally, automation and advanced analytics may shift job roles within marketing teams, prompting the need for reskilling towards more strategic, creative, and analytical tasks. The system promotes ethical marketing practices by leveraging data-driven insights to prevent misleading advertisements and ensure truthful marketing messages. Lastly, by understanding consumer sentiment, brands can influence societal trends and public perceptions, particularly through socially responsible marketing efforts.
Future Research Plans
• Exploration of Data Privacy Solutions- Investigate methods to enhance data privacy and security while still leveraging consumer data for effective advertising.
• Longitudinal Studies on Consumer Behaviour- Conduct longitudinal studies to understand how consumer behaviour changes over time in response to targeted advertising.
- Published in Departmental News, News, Paari Current Happenings, Research News
Ameya’25: The Management Mavericks’ Meet
AMEYA 2025, the annual flagship event of SRM University-AP’s management precinct, concluded with great success. The two-day event brought together a vibrant mix of entrepreneurial spirit, formal business interactions, and engaging cultural activities, creating an amalgamation of spirit, strategy and synergy. With Business Standard as its media partner and Board Infinity, IDP International Education Specialist, Unstop, Simple, and Dream Abroad as its other collaborative partners, AMEYA 2025 provided a platform for innovative ideas and networking opportunities.
The B-Fest was officially launched by Vice-Chancellor Prof. Manoj K Arora, Registrar Prof. R Prem Kumar, and Dean-Paari School of Business, Prof. Bharadhwaj Sivakumaran The highlight of the inauguration was the unveiling of the AMEYA flag through a drone, symbolising the limitless potential the fest aimed to unlock. The event also attracted more than 600 external participants from various educational institutions such as VIT University, Amrita Vishwa Vidyapeetham, Andhra Loyola College, Nalanda Degree College, Loyola Public School, Vignan, KL University and Siddhartha College among many others.
Some of the highlights of AMEYA ’25 were Business Quiz – The Auctor Inquirer, which challenged participants’ knowledge of business concepts and current affairs. The highlight of the formal events was Magistrus – The Skill Manager, a Best Manager event that assessed participants’ leadership, decision-making, and multitasking abilities. Among the many informal events were the IPL Auction, Reel, Open Mic / Stand-Up Comedy, Biz Hunt, the Mr & Ms Ameya competition and lastly the awe-inspiring Chenda Melam.
With 28 winners emerging victorious across a range of competitions, the event showcased exceptional talent. Mr Dishi Jain and Ms Octavio \were crowned Mr & Ms AMEYA’25; Mr Vignesh and his team triumphed in the Biz Hunt alongside Shashank and his team as the runner ups. Shaleem Raju, John Hamsa and Kannam Naidu won the B-Quiz. The fest proved that success knows no bounds when passion and talent unite. AMEYA’25 truly lived up to its name: boundless in spirit, competition, and celebration.
- Published in Departmental News, News, Paari Current Happenings
Paari School of Business Launch Two New B.Com. Specialisations
Marking a significant stride towards expanding academic offerings and equipping students with the skills required for the evolving business landscape, The Paari School of Business at SRM University-AP has launched two new specialisations for its B.Com. programme – B.Com. (CA Integrated) and B.Com. (Fintech and Banking).
The event witnessed the presence of stalwarts from Banking, Data Analytics and Chartered Accountancy along with the Vice Chancellor of SRM University-AP, Prof. Manoj K Arora, Registrar Dr R Premkumar, Dean-Paari School of Business, Prof. Bharadhwaj Sivakumaran, Head-Department of Commerce Dr A Lakshmana Rao, faculty, staff and students from the school. Mr Ruhbir Singh, CEO of Tatvic, a Global Analytics Firm, was the Chief Guest; Mr Bala Iyer, MD of Barclays Bank, was the Guest of Honour, and CA Ravi Kishore, President of ICAI Vijayawada Branch, was the Keynote Speaker.
Vice Chancellor Prof. Manoj K Arora appreciated the school for its launch of specialisations that will generously benefit the management education offered at the university. Dean Prof. Bharadhwaj briefly spoke on the objective of launching the two new specialisations and the expected outcome of the B.Com. programme. “At Paari School of Business, we offer modern, contemporary, and cutting-edge programmes that meaningfully align with current market demands. The curriculum of the two new specialisations is tightly integrated with the Fintech and CA fields and will be taught by industry experts and seasoned professionals,” stated Prof. Bharadhwaj in his welcome address.
This initiative by the Paari School of Business invokes innovation, inspiration, and excellence. In his address, Mr Ruhbir Singh, a pioneer in Digital Marketing and Data Analytics, elucidated the strategies for making it big in the business frontier. He remarked, “Critical thinking, keeping abreast with technology, and learning to present yourself are the pivotal skills graduates must equip themselves with to sprint to high-impact placements.”
Guest of Honour Mr Bala Iyer emphasised the importance of networking and building connections among different strata of the business and economic fields as the real wealth that one must accumulate. In his keynote address, CA Ravi Kishore also underscored the significance of practical and soft skills accompanied by a mindset for continuous learning triumph over academic qualification in the real world. Both dignitaries launched the specialisations B.Com. (Fintech and Banking) and B.Com. (CA Integrated) respectively.
The event also witnessed the launch of the much-awaited two-day Business fest AMEYA’25 by the Chief Guest Mr Ruhbir Singh. AMEYA’25, the Management Mavericks’ Meet will hold numerous formal and informal events, ranging from Business Development to PR and Entrepreneurship, with a prize pool of Rs 1.75 Lakh. The fest will welcome students and participants from management colleges and universities in Vijayawada and Guntur. The event concluded with the felicitation of the esteemed dignitaries and a vote of thanks from the Head of the Commerce Department.
- Published in Commerce Current Happenings, Departmental News, News, Paari Current Happenings, paari-events
Insights into Success in the Corporate Environment
The Department of Management organised a Guest Talk on the topic “The Commercial Real Estate Industry; Trends & Insights” on January 17, 2025. Mr Dibashish Ghosh, Senior Vice President and Country HR Head at Berkadia delivered an insightful session on the transition from Campus to Corporate. With over 18 years of extensive experience in human resources, Mr Ghosh has successfully led global organisations and Indian conglomerates, including GE and Genpact, in key leadership roles. His expertise, spanning organisational culture transformation, change leadership, and talent management, gave professional tips to MBA students by sharing real-world experiences, challenges and strategies for success in the corporate environment.
The session provided a holistic perspective, enabling students to connect theoretical knowledge with real-world applications in the Financial Services and Commercial Real Estate domains. The talk focused on enhancing Real Estate Industry awareness—the trends, challenges, and opportunities; Understanding the Key Financial Components and their integration with real estate investments; Knowledge of Asset classes and opportunities for investing in Commercial Properties; Practical insights into investment and mortgage banking; Impact of Regulatory and economic factors; Networking and mentorship; and Preparation for Corporate Roles.
- Published in Departmental News, News, Paari Current Happenings, paari-guest-lectures